Undisclosed project

Case Study

A mobile game project together with Next Games based on a globally recognizable movie franchise. I led the UX design during pre-production and during production I also worked as the product owner for the meta design team.

Due to the project being cancelled before launch, I cannot share the project IP or any visuals hinting to the IP. This study focuses on the process we used during pre-production.

My role
UX, UI, Product Owner, Front-End Development

Challenge

Creating a long lasting mobile game based on a well known movie franchise that would appeal to both franchise fans as well as gamers.

Pre-Production

The scale of the planned project was large for a mobile game, which is why we wanted to spend more effort in pre-production before spending a lot of resources on production. The goal of pre-production was to research, understand, explore and test in order to create a solid product strategy and minimise as many risks as possible before investing into full scale production.

We started the pre-production phase from a game prototype that featured the basic core gameplay elements that were accepted by the IP owner as a starting point for more in-depth design. Since we already had a prototype to start with we wanted to validate the prototype with potential users as soon as possible.

We were dealing with a well known movie franchise, so we also wanted to get a good understanding of the current state of the franchise movies as well as potential users. Personally I started by doing background research on all of the movies in the franchise, the main cast, fanbase activity on the internet as well as several reference and competitor games. I wanted to make my own assumptions before jumping into the users shoes.

Focus group testing

Users tend to have strong existing expectations and assumptions when dealing with a well known IP. We conducted a focus group test at the beginning of pre-production to find out if our own expectations and assumptions matched those of the potential users. Subjects were selected from three different groups of people. The first group was made up of fans of the movie franchise. The second and the third group were made up of gamers, specifically fans of two different genres that we considered relevant to the game we were making.

The style of the movies had changed quite a lot from the first instalment to the last one, which we took into account when selecting subjects for the test. We made sure that they had seen at least the latest movie in the franchise.

What we wanted to find out during the tests:
  • Expectations about a game based on this movie franchise
  • Best visual style direction based on examples (stylised to realistic)
  • Importance of incorporating movie cast into the game

The game prototype was shown at the end to see reactions versus expectations.

Focus group findings

Our assumptions were that our prototype would not be a direct match to users' expectations of gameplay, but that it would be well fitting to the more recent direction the movies had taken. This new direction is also what the IP owner wanted the game to focus on. The test revealed that the expectations for gameplay were indeed quite different from our prototype. Many fans still affiliated the movie franchise with the style of the earlier movies that had a different style to them. As a positive note, many users found the prototype gameplay interesting even though it did not match their original expectation.

An additional finding was that getting the actual cast integrated as a core part into the game was one of the most important parts of making the game feel part of the movie universe. This was not a big surprice since in this movie franchise the cast and their relationships are key drivers. This became very clear when users reacted positively every time they saw cast members shown inside the prototype. Basically, we could not create a great experience without integrating the movie cast as a major part in the game.

Personas and design pillars

Based on the focus group findings, data gotten from the IP owner and gamer motivation data from Quantic Foundry, we created three simple user personas to help us focus our design. One representing a movie fan and one for each target gamer group. These were created in a workshop together with the team mainly to gather the expectations and motivations of our target audience to a format that everyone can understand.

We also created design pillars to serve as a foundation for decision making. This was done to give us concrete goals, preferences and constraints to direct future design and prioritisation decisions.

Design system

At this point we had enough information to start diving deeper into design. We had a plan of ramping up the team after pre-production with additional help for ui design and development. To make working on the project easier for all people involved I started collecting together design principles and guidelines to for a basis for a simple a design system. The goal was to make a live system that would be updated whenever needed consisting of guidelines, assets and examples of use.

The focus of the design system at this point was in UX guidelines based on the research data, Human Interface Guidelines from Apple and Material Design from Google. I included information about clear and consistent design, interaction, feedback, role of animation and motion in the project, layout guidelines, information about navigation as well as font sizes.

Layout guidelines
Layout guidelines

Later on we built on top of these guidelines by creating a Sketch library for visual assets as well as in-engine (Unity 3D) elements.

Exploration

During the discovery and research we already started exploring with design. Starting from high level (Site map and core loop user flows ) and moving towards finer details (Flow chart with screen wireframes). These designs were then used to start creation of game features.

High level sitemap of the first features we wanted to validate
High level sitemap of the first features we wanted to validate

To make a long lasting game, in addition to fun second to second gameplay, the user needs both short term and long term goals. For us this meant starting the design process with flows on getting into core gameplay, getting new characters and upgrading the characters. Getting into action easily and quickly is especially important in mobile games, since games need to work in very short sessions for example while waiting on a bus stop. Getting new characters/equipment as rewards and upgrading them was one of the ways we wanted to provide short term and long term goals for the user as well as the sense of progression within the game. User goals and sense of progression are essential for retention in the type of game we were making.

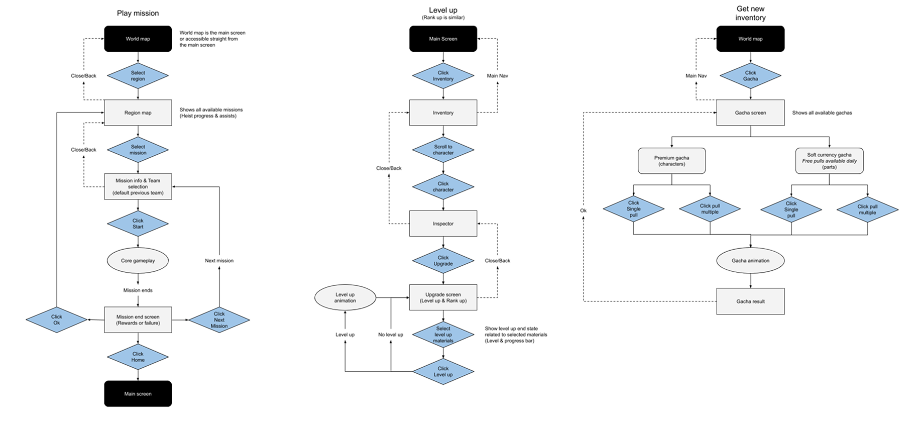
Core loop user flow exploration
Core loop user flow exploration
User flow
User flow

Production

At this point we moved into the production phase which meant ramping up the team size and moving into feature development. There were certain tasks that in my opinion should have been done during the pre-production phase but were delayed due to reasons we could not affect. For example the visual branding of the product was done too late in the project. This led to our UI designer having to redo designs multiple times due to changes in the visual branding of the product. There were also some gameplay related discussions that weren't finalised during pre-production that came to bite us in the ass later on during production.

Key Learnings

This project highlighted several important lessons about game development:

  • Early visual branding decisions can prevent potential UI rework later in the project
  • Pre-production should try to fully resolve critical core gameplay mechanics
  • Having a solid design system in place before scaling the team helps maintain consistency
  • User research and testing should be ongoing throughout the development process

Despite the project's cancellation, the pre-production phase provided valuable insights into creating a successful mobile game based on an established IP. The methodologies and processes developed during this phase have informed my approach to future game development projects.